联系人:王经理
手 机:18700885303
电 话:18700885303
地 址:商务中心:陕西省西安市长安区郭杜街办居安路899号;实验中心:陕西省杨凌区众创田园创新创业园

摘 要:
根际是磷酸酶分泌的热点区域,磷酸酶在有机磷的矿化过程中发挥着重要作用,从而促进了植物对磷的吸收。然而,根际热点区域微生物调控的磷转化机制需要进一步探索。在本研究中,通过土壤酶谱分析技术,可视化观测了两个玉米品种郑单958(ZD958)和先玉335(XY335)在施磷后根际酸性和碱性磷酸酶活性热点分布。同时,利用宏基因组测序技术研究了磷酸酶热点区域中磷循环功能基因和微生物群落的丰度与组成的动态变化。在相同的磷条件下,ZD958的地上部生物量高于XY335。磷酸酶活性热点主要分布在玉米根际,且随着磷的添加而减少。具体来说,磷的添加导致ZD958中磷吸收和转运基因pstSCAB的丰度增加,而磷饥饿调控基因phoB和无机磷溶解基因gcd的丰度则降低。在XY335中,植酸酶编码基因(phy)的相对丰度随着磷的添加而显著增加,并且与土壤有效磷(AP)呈正相关。在含有核心基因的微生物类群中,链霉菌(Streptomyces)是土壤AP的最重要的预测因子,并且与两种玉米品种的AP呈显著正相关。研究结果可视化了根际磷酸酶热点区域,揭示了调控磷循环的基因在两种玉米品种中存在差异,而携带磷循环核心基因的Streptomyces则是提高两种玉米磷的有效性的关键。这些发现为利用微生物学提高磷效率提供了科学依据。
研究背景:
磷(P)对作物生产有很强的限制作用,主要以难降解的矿物和有机化合物形式存在,这些形式的磷不易被作物吸收利用。土壤有机磷由多磷酸盐、焦磷酸盐、植酸/植酸盐、磷脂和核酸等多种有机化合物组成,约占总磷含量的30%-90%。这些有机形态的磷可以通过土壤微生物的矿化过程被活化,转化为可溶性磷酸盐,进而被作物直接吸收和利用。因此,有机磷矿化是提高土壤生物有效磷含量的一个重要过程。此外,磷酸酶根据其pH被分为酸性(ACP)和碱性(ALP)磷酸酶,负责土壤中约90%的有机磷的矿化。植物和土壤微生物在应对磷缺乏时会通过合成磷酸酶,将生物不可利用的有机磷水解为生物可利用的无机磷。因此,磷酸酶活性是植物和微生物中磷限制的功能性指标。此外,在土壤中磷酸酶活性是极为多变的,在植物种类甚至基因型的根际之间存在显著差异。然而,目前对于不同基因型间磷酸酶活性差异的微生物机制了解有限。
根际是微生物-土壤-植物相互作用的关键微环境,并且是土壤有机磷矿化的主要场所。根际微生物能够通过产生磷酸酶矿化有机磷。根际土壤中的酶活性直接受到养分输入的影响,通常比在非根际土壤中观察到的酶活性高出约30%。同时,根际过程复杂的动态对养分输入高度敏感。在农业生态系统中进行的研究表明,矿物磷肥的使用会抑制磷酸酶活性,而磷缺乏引起的胁迫则可以作为一种刺激因素。矿物磷的输入可能会直接抑制微生物产生磷酸酶,而促进植物生长和根系分泌物可能会间接影响微生物活性以及随后的微生物磷酸酶合成。因此,根际中磷酸酶活性的变化可能与磷添加后土壤磷循环过程的重组有关,这一过程由土壤微生物通过调控微生物磷循环功能基因来控制的。系统调控根际中磷素转化和效率的复杂微生物机制还缺少广泛研究。
土壤微生物基于四种不同的功能基因来调控土壤磷循环过程:有机磷矿化、无机磷溶解、磷的吸收和转运以及磷饥饿响应调控。含有机磷矿化相关基因的微生物能够释放胞外酶,例如ALP(由phoD或phoA编码)、ACP(由phoN或aphA编码)、植酸酶(由appA或phy编码)和C-P裂解酶(由phn编码),这些酶具有高效矿化土壤中有机磷化合物的能力。除有机磷矿化外,其他磷循环过程在土壤磷活化中也发挥着重要作用。参与无机磷溶解的基因,如gcd(编码葡萄糖脱氢酶)、pqq(编码吡咯喹啉醌)和ppx(编码外多聚磷酸酶),控制着生态系统中微生物的磷溶解作用。高亲和力(由pst编码)和低亲和力(由pit编码)的磷酸盐转运蛋白分别负责在磷缺乏和磷充足条件下微生物对磷的吸收。磷饥饿响应的调控(由phoU、phoR、phoP和phoB编码)能够在土壤磷含量较低时促进外源磷的利用。此外,研究核心基因对于预测生态系统功能具有重要意义。探索磷循环核心基因对农业生态系统中磷的可持续管理具有重要的理论和实践意义。此外,核心基因对磷缺乏胁迫的上调有助于植物增强抗逆性,并维持植物的正常生长。然而,对于携带核心基因的微生物在决定生物土壤有效磷方面的作用目前了解甚少。因此,挖掘磷循环核心基因并研究携带这些基因的微生物,对于从微生物基因角度制定可持续磷管理实践的方法至关重要。
本研究旨在(1)阐明在不同磷供应条件下不同玉米品种根际土壤酶谱分布特征;(2)揭示根际微生物驱动的磷循环和转化过程的机制。深入探讨根际热点区域磷酸酶活性、磷循环功能基因以及微生物介导机制之间的联系。
研究方法:
本试验土壤样本采集于中国衢州实验站,选择磷高效的郑单958(ZD958)和磷低效的先玉335(XY335)两个玉米品种。采用尺寸为21.2 × 10.8 × 3.3 cm的根箱种植,设置两个磷肥水平(0和200 kg ha-1)。在玉米种子发芽后移入根箱,每个处理4个重复,用蒸馏水浇水维持土壤持水量在50%。
在移植后第15天,采用土壤酶谱法可视化观测根际土壤中酸性和碱性磷酸酶活性的热点区域。收获玉米植株后,测定地上部生物量和磷浓度。从热点区域收集土壤,并将其混合形成每个植物复合样品。将土壤样本分为两份,一份用于DNA提取和宏基因组测序,另一份用于测定土壤基本理化性质。
主要研究结果:
1.不同基因型玉米根际磷酸酶活性热点分布
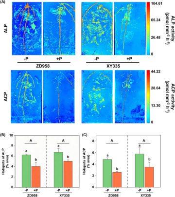
酶谱图清晰地揭示了根土界面ALP和ACP活性分布,ALP的活性几乎是ACP活性的2倍(图1)。与不施磷相比(-P),施磷处理(+P)的ALP和ACP热点区域显著减小,而在相同磷水平下,两种玉米基因型之间差异不显著(图1)。

图1. 碱性磷酸酶(ALP)和酸性磷酸酶(ACP)活性的酶谱分析
2.磷循环功能基因的响应
为了探究磷添加对酶活性热点中参与磷循环的功能基因丰度的影响,从两种玉米基因型的根际收集了土壤(图2)。对于XY335,磷添加对土壤磷循环中大多数基因的总相对丰度没有显著影响(P > 0.05)。编码甘油-3-磷酸转运蛋白亚基转运系统的ugpBAEC基因在缺磷土壤中显著增加,而植酸酶编码基因phy的相对丰度在两种玉米基因型中均随磷添加显著增加。然而对于编码磷饥饿响应调控的基因,磷添加仅使ZD958中phoB基因的相对丰度显著降低(P < 0.05)。同样,与未添加磷相比,磷添加显著增加了pstSCAB基因的相对丰度(P < 0.05),但仅使ZD958中gcd基因的相对丰度降低(P < 0.05)。相反,对于XY335,没有观察到基因丰度对磷添加处理有一致的响应。
Mantel检验显示,参与有机磷矿化或受磷添加而显著变化的基因与土壤AP含量和酶活性热点相关(图3)。总体而言,这些基因之间的相关性在XY335中显著较强。appA基因和phnFGHIJKLMNP基因分别与ZD958中的AP和磷酸酶热点显著相关(P < 0.05)。同时,phy、ugpQ和phnX基因与XY335中的AP显著相关。此外,在显著变化的基因中,phoB、ugpBAEC和pstSCAB基因与ZD958中的AP呈显著相关,而phy基因与XY335中的AP显著相关(P < 0.05)。

图2. 磷添加对郑单958(A)和先玉335(B)中参与土壤磷循环的相关微生物功能基因的影响

图3. Mantel检验:两种玉米基因型土壤有效磷、磷酸酶热点以及微生物功能基因之间的相关性
3. 微生物共现网络结构的复杂变化
在两种玉米基因型和磷添加之间,针对参与土壤磷循环的不同微生物基因建立了四个共现网络(图4)。选取参与土壤磷循环的共现微生物基因网络的拓扑属性,如节点和边的数量、平均度、网络密度和内聚力,以表示磷添加对ZD958和XY335土壤微生物功能的影响。与+P处理相比,-P处理的共现网络结构更为复杂。与-P处理相比,+P明显减少了基因网络中负相关连接的数量。基因网络的负/正内聚力比值随着磷添加显著降低。此外,在相同的磷水平下,ZD958的基因网络具有更高的负/正内聚力比。

图4. 郑单958(A、B)和先玉335(C、D)在施磷和不施磷的土壤中参与磷循环相关基因的共现网络
3. 核心微生物鉴定(关键微生物类群对磷有效性的贡献)
为了探究微生物磷循环基因对根际AP含量的贡献,本研究在磷循环基因的共现网络中鉴定了核心基因。最终,每个共现网络中排名前10的基因被视作枢纽基因(图5)。随后,对枢纽基因在属水平上进行了分类鉴定,并通过热图分析来描述排名前10的微生物属的丰度差异。如图5B所示,与+P处理相比,-P处理中含磷循环枢纽基因的微生物相对丰度较高。随机森林分析的结果进一步揭示,携带枢纽基因的优势属解释了61.84%的土壤AP变异(P < 0.001)。在这些优势属中,链霉菌(Streptomyces)是土壤AP含量最重要的预测菌,其次是黄单胞菌(Luteitalea)和类芽孢杆菌(Lysobacter)(P < 0.05)。

图5. 利用Cytoscape的cytohubba插件基于最大团中心性(Maximal Clique Centrality, MCC)算法筛选出网络中的核心基因(A)。不同处理下与核心基因对应的土壤磷循环优势物种(属水平)的相对丰度(前10)热图(B),以及通过随机森林分析确定的土壤有效磷的预测因子(C)。
3. 微生物与土壤磷的相关性
参与磷循环的核心基因的优势属,包括链霉菌(Streptomyces)、黄色类固醇杆菌(Steroidobacter)、节杆菌(Arthrobacter)和类芽孢杆菌(Lysobacter),与土壤AP含量呈正相关(图6)。特别是Streptomyces与两种玉米基因型的AP均呈显著正相关。而Steroidobacter和Lysobacter仅与XY335的AP呈显著正相关。相比之下,Arthrobacter仅与ZD958的AP呈正相关。

结论:
综上所述,磷添加对ZD958和XY335根际热点区域的土壤磷酸酶活性和磷循环过程具有显著影响。对于本试验中两种玉米基因型,磷酸酶热点区域随着磷添加显著减少;然而,潜在的微生物机制却有所不同(图7)。在ZD958中,双组分系统phoR和phoB调控pstSCAB和ugpBAEC转运系统以有效利用磷源;而在XY335中,phy在从植酸中释放生物可利用的无机磷以满足磷需求方面发挥着关键作用。本研究强调,在磷酸酶热点区域中,携带核心基因的优势属成为土壤有效磷的重要预测因子。此外,XY335根际热点区域的磷循环主要由r-策略者和K-策略者主导,而ZD958的热点区域则主要由K-策略者主导。
图7. 模式图表示了磷添加对郑单958(ZD958)和先玉335(XY335)根际热点土壤磷循环过程及潜在微生物机制的影响
Copyright © 2022 陕西佰瑞斯生物科技有限公司 All Rights Reserved. 陕ICP备2025058944号 XML地图
技术支持:网站模板